Science Concept Map Template. There are about 12 million types of animals.

Asexual Reproduction Definition And Examples Biology Online Dictionary
5 9 COPD Concept Map Template.

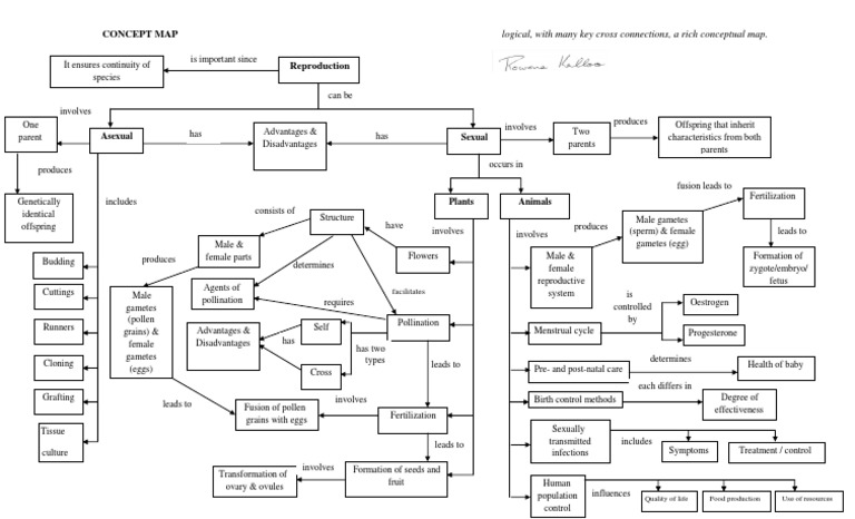
Animal reproduction concept map. It requires various physical and behavioral transformations which are controlled by hormone production and other factors. How can concept maps help you organize information and show relationships for better understanding. This worksheet has 6 fill in the blank questions.
Sexual methods Humans Internal Fertilisation External Fertilisation Internal Development External Development axexual Binary Fission Budding sexual. There are two forms of reproduction. 5 9 Digestive System Concept Map.
There is a large diversity among animals. Asexual Reproduction created by Donna N on 31072017. The female reproductive cycle is divided into the ovarian cycle and the menstrual cycle.
Click and drag to differentiate between Prokaryotic Eukaryotic Plant and Animal Cells in this concept map. Answer to Animal reproductive diversity concept map Use the provided terms or phrases to best complete the concept map. Fragmentation - Parent splits into or more parts - Reproduce sexually.
Useful notes on Asexual Reproduction and Sexual Reproduction are described below. Get Free Cell Reproduction Concept Map Answers Next Generation Science Standards identifies the science all K-12 students should know. Animal reproduction concept map Use the provided terms or phrases on the left to best complete the concept map.
For animals to reproduce they need to reach sexual maturation. These notes will help you to revise the concepts quickly and get good marks. In this cells worksheet students complete a concept map by writing in the two types of cells and the cell organelles and their functions.
Students can use their computers or Chromebooks to click and drag each word from the word bank to the correct sequence on the concept mapUsing Google Classroom or Schoology you can make a c. REPRODUCTION IN ANIMALS by Mariam Lamoum 1. The example to the right is an example of what a concept map.
Please refer to the examination notes which you can use for preparing and revising for exams. Attached to the parent a new and a new individual is formed. Animal reproduction is a complex and varied set of processes which all have the same goal.
5 9 Solution Concept Diagram - TOGAF. The lower animals like protozoans sponges and few coelenterates reproduce in one simple way while all the rest follow a different pattern of reproduction. Animals Mammals Birds Fish Insects Can be classified into Their characteristics Have hair Feed their young with milk Give birth to live young except for spiny anteater and platypus Their characteristics Have feathers Have a beak two legs.
These new standards are based on the National Research Councils A Framework for. CBSE Class 12 Biology Human Reproduction Concept Map. Quickly find that inspire student learning.
Produce a skeleton Mind map of these groups of living things groups on a poster. PLANT REPRODUCTION HOW TO CLASSIFY HUGUET FITÉ Janet CEIP Antoni Roig Lesson 1 Name _____ Introduction How to classify. 5 11 Concept Map Format.
5 9 Cellular Respiration Concept Map Template. Choose an animal and write its name on the dotted line in the middle of the box. Reproduction is the biological process by which new individual organisms offspring are produced from their parents.
The ovarian cycle governs the preparation of endocrine tissues and release of eggs while the menstrual cycle governs the preparation and maintenance of the uterine lining Figure 1317. Find plant and animal cells concept map lesson plans and teaching resources. The control of reproduction in females is more complex.
Not all labels will be used. 5 10 Nursing Concept Map. You can edit this template on Createlys Visual Workspace to get started quicklyAdapt it to suit your needs by changing text and adding colors icons and other design elements.
Sexual and Asexual Reproduction Concept Diagram. REPRODUCTION For Teachers. Budding - Expulsion of buds in the surface of the buds - Attached to the parent a new and a new.
Year 11 Biology Semester 2 Mind Map on Chapter 10. Expulsión of buds in the surface of the buds 12. Based on whether.
Reproduction in Plants Concept Map. Easily export it in PNG SVG PDF or JPEG image formats for presentations publishing and printouts.

Solved Animal Reproductive Diversity Concept Map Use The Cute766

Photosynthesis Photosynthesis And Respiration Siyavula

Concept Map Of Hormones Download Scientific Diagram
Biology Is To Serve Mankind 2 1 Biodiversity

Quotes About Cell Reproduction 24 Quotes

Nervous System Concept Map Concept Map Nervous System Nervous System Anatomy

A Concept Map Of Evolutionary Biology To Promote Meaningful Learning In Biology

Animal Asexual Reproduction Video Lesson Transcript Study Com

Animal Reproductive Structures And Functions Organismal Biology

Survey The Landscape Chapter 1 Review The Chapte Chegg Com
Concept Map Photosynthesis Photosynthesis Biotechnology

Ti Aie Concept Mapping Water View As Single Page

Reproduction In Animals Pagghead

Sustainability Free Full Text Computer Based Concept Mapping As A Method For Enhancing The Effectiveness Of Concept Learning In Technology Enhanced Learning

Animal Reproduction Biology For Majors Ii

Thinking Maps In Science If It S Green Or Moves

Ti Aie Concept Mapping Water View As Single Page
12 5 Reproduction In Mammals In Animals The Gametes Are Usually Ppt Video Online Download

Activity 3 Complete Me Directions Fill Up The Concept Map Of The Plant Reproductive Organ Using The Brainly Ph
![]()
Cell Concept Map Worksheet Answer Key Worksheet List

Difference Between Plant And Animal Cells Cells As The Basic Units Of Life Siyavula

Concept Map Of The Conceptual Relationships Among Gonads Hormones And Download Scientific Diagram

Fill Up The Conceptual Diagram About Animal Reproduction Brainly Ph

Human Reproduction Sexual Reproduction Siyavula
Concept Map For Unit Of Instruction Fertilisation Reproduction

Ti Aie Concept Mapping Water View As Single Page
Animals Mr Walsh S Biology Class

Environmental Health Wikipedia
![]()
Cell Division Mitosis Meiosis Reproduction By Merry In The Middle

Geosciences Free Full Text Improved Concept Map Based Teaching To Promote A Holistic Earth System View Html
Https Encrypted Tbn0 Gstatic Com Images Q Tbn And9gcswcuyobuw9qvd1l5v4yymp2i7rpv 0kbxq1aipihpimqe Sadp Usqp Cau

Concept Maps Effective Method For Learning Complex Ideas

How To Make A Concept Map Youtube

Hawaii S Coral Reefs Coral Reef Polyp Coral Coral Shape

Geosciences Free Full Text Improved Concept Map Based Teaching To Promote A Holistic Earth System View Html

Concept Maps Effective Method For Learning Complex Ideas

Class Xii Biology Chapter 1 The Biology Blog

Preview Section 1 Animal Reproduction Section 2 Plant Reproduction Ppt Download

Concept Mapping Concept Mapping Is Used To Create Diagrams Of Relationships Between Concepts Ideas Or Other Pieces Of Information It Can Improved Learning As At Times It Can Be More Efficient That Note Taking Students With Reading Deficiencies Avoid

Climate Change And Livestock Impacts Adaptation And Mitigation Sciencedirect

Reproduction In Lower And Higher Animal Part 10 Menstrual Cycle Concept Map Of Menstrual Cycle Youtube
Hoch Tran What Is Animal Behavior First What Is Animal Behavior
Solved I Need Help With This Assignment Create A Concept Chegg Com

Evolution Concept Map Evolution Concept Map Concept Map Biology Notes

Concept Map Evolution Of Life Section Ppt Video Online Download
Answers Enveloped Virus Life Cycle Html

Sexual Reproduction And Asexual Reproduction Concept Map Brainly Ph

Neet Biology Sexual Reproduction Concept Map
Introduction To Animal Tissue Culture Science Book Chapter Iopscience

A Concept Map Of Evolutionary Biology To Promote Meaningful Learning In Biology

Reproduction In Animals Animal That Lay Eggs Class 4 Youtube

Animal Cells Concept Map Cell Biology Biology Science Biology
4 1 Energy And Metabolism Concepts Of Biology 1st Canadian Edition

Concept Map Of The Conceptual Relationships Among Gonads Hormones And Download Scientific Diagram

Ti Aie Concept Mapping Water View As Single Page

Concept Map Of Asexual Reproduction Brainly In

Pdf A Concept Map Of Evolutionary Biology To Promote Meaningful Learning In Biology

Plants Classification Plant Classification Biology Notes Concept Map
Biology Nutrition Concept Map Propranolols

Concept Map Of Asexual Reproduction Brainly In
24 4 Hormonal Control Of Human Reproduction Concepts Of Biology 1st Canadian Edition

Digestive System Concept Map Digestive System Concept Map Biology Corner

Neet Biology Human Male Reproductive System Concept Map

Asexual Reproduction Mind Map Organism Png 1923x975px Reproduction Asexual Reproduction Biology Brand Concept Download Free
Solved Animal Reproductive Diversity Concept Map Use The Chegg Com

Reproduction In Plants And Animals Introduction

Direction Complete The Concept Map By Describing Sexual And Asexual Reproduction Brainly Ph
Https Encrypted Tbn0 Gstatic Com Images Q Tbn And9gcsqqgsw0x4ms1yp9z2rayv17zk4gkg4d0shsreiyjilf6phoyx4 Usqp Cau

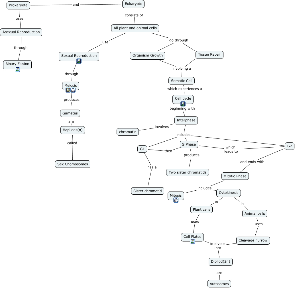
Biology Form 4 Chapter 5 Cell Division Cell Division Concept Map Consist Of Occur In Lead To Cell Division Mitosismeiosis Controlled Mitosisuncontrolled Ppt Download

Sustainability Free Full Text Computer Based Concept Mapping As A Method For Enhancing The Effectiveness Of Concept Learning In Technology Enhanced Learning

Male Reproductive System Sciencedirect

Starfish Invertebrates Arthropods Mollusks Insects Ppt Download

Concept Map Of Hormones Download Scientific Diagram
Reproduction And Breeding Animal Production And Health Aph Nafa

A Concept Map Of Evolutionary Biology To Promote Meaningful Learning In Biology

Concept Maps On Living Organisms Drawn By S1 And S2 Download Scientific Diagram

Please Make A Mind Map On Reproduction In Which All Types Of Sexual And Asexual Reproduction Come Brainly In

Sustainability Free Full Text Computer Based Concept Mapping As A Method For Enhancing The Effectiveness Of Concept Learning In Technology Enhanced Learning

A Concept Map Of Evolutionary Biology To Promote Meaningful Learning In Biology

Chapter 3 Adapting To The Environment Preview Section 1 Animal Reproductionanimal Reproduction Section 2 Plant Reproductionplant Reproduction Section Ppt Download








